Outlined below is our in-house procedure for thawing cells that. There is still the opportunity to wait for the recovery of pluripotency after thawing.
This study was designed to investigate the nature of damage immediately after thawing by monitoring several functional t.
How long to wait after thawing cells. How long do you think cells PBMCs EBV transformed cells lines should be incubated after thawing before proceeding with cell surface staining or functional assays. Rana-rana pequena-at least 48h but i would better go for 72h to efficiently let them recover functions and divide well. Sometimes I used the cells after thawing after 2 days in medium it was the time for recovering but I didnt wait for splitting I wanted to use cell with the lowest passaging number as possible.
Freezing and thawing cells can be done easily with just a handful of reagents and storing cells in liquid N 2 will ensure a reliable career-long source of cells. Here well take you through the ins and outs of freezing and thawing cells. Freezing and Thawing Cells How to Freeze Cells.
The following protocol describes a general procedure for thawing cryopreserved cellsFor detailed protocols always refer to the cell-specific product insert. Remove the cryovial containing the frozen cells from liquid nitrogen storage and immediately place it into a 37C water bath. Quickly thaw the cells 1 minute by gently swirling the vial in the 37C water bath until there is just a.
My colleague suggested that I do not remove supernatant and seed cell to 75 flask and wait for. How to make cells attach after thawing. After cell subculture but we dont know how long it.
Do not use an incubator or the palm of your hand to thaw cell cultures since the rate of thawing achieved is too slow resulting in a loss of viability. Use a water bath as described in the protocol above. If a CO 2 incubator is not available gas the flasks for 1-2 minutes with 5.
Yes there is usually a lag phase depending on what kind of cells were thawed. The most basic answer is that most cells need some time to repair their membranes and start up the cellular machinery again. How long this takes and what form of cryopr.
I spin the cells down for 3 mins at about 250g quite gently then pipette off about 90 of the supernatant. Then add fresh medium again and transfer this and the cells to a TC flask. The day after thawing I sometimes change the medium again - usually if there are too many dead cells in the culture.
This is quite rare though. When thawing frozen cells proper technique and handling ensures optimal viability recovery and functionality of the cells for downstream applications. This protocol describes how to thaw frozen primary cells.
As thawing protocols for specific cell types may vary always refer to the recommended protocol received with your cells. After thawing beef in the refrigerator you dont have to cook it right away. Ground beef can be stored an additional 1 to 2 days before cooking.
Beef roasts and steaks may be stored 3 to 5 additional days before cooking. If beef is thawed in cold water or in a microwave oven it should be cooked as soon. The nature of the primary lesions suffered by cells during freezing and thawing is unclear although the plasma membrane is often considered the primary site for freezing injury.
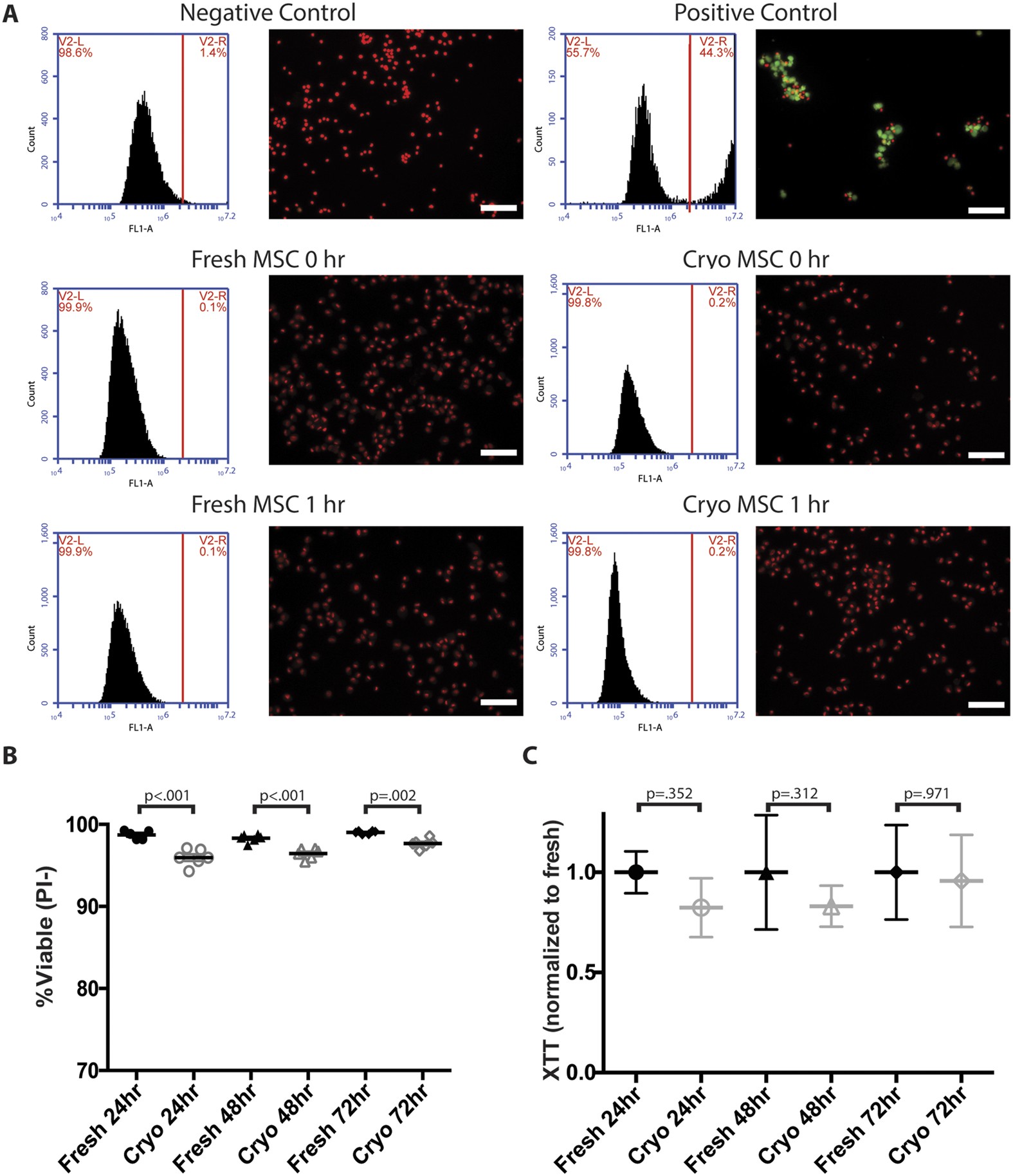
This study was designed to investigate the nature of damage immediately after thawing by monitoring several functional t. Incubating or resting cells after thawing is a common practice when performing functional assays 22526. The rationale is that dead and dying cells are eliminated during the rest period and only viable cells remain.
For practical reasons resting may also be performed before staining and analysis by flow cytometry 327. The cryoprotectant may be hard to penetrate the cell cluster which results in only a small part of cells surviving after thawing. Properly handle and gently harvest the cultures.
When collecting iPSC we recommend centrifuging at 200 -300 X g for 2min and operating pipettors gently. 1-2 x 10 6 cellsml is the typical density of cryopreservation. Three days of storage at -80 C might cause a 50 loss of live cells and a 90 loss of Oct-4 expression.
If the cryopreservation lasts three months the damage turns worse. There is still the opportunity to wait for the recovery of pluripotency after thawing. But even 14 days culture after thawing wont lead to full recovery.
Human Primary Cell Thawing and Counting Protocol StemExpress cells are carefully frozen in a medium containing the cryoprotective agent DMSO 10 using a controlled rate freezer to ensure maximum viability. Outlined below is our in-house procedure for thawing cells that. Thaw the vial.
As soon as the ice is gone mix the vial contents gently. Remove only the volume you need for your experiment. Immediately freeze the remaining contents of the vial in a 75C freezer in an insulated container.
The refrozen cells may have poor viability and function upon the second thaw so consider this when selecting a vial. Re-suspend the cells in desired media for further applications. Do not add Ca 2 or Mg 2 because these molecules activate the cells after thawing and this is stressful.
When transferring to cell wash doing it dropwise is gentler. Agitating these already stressed cells is very hard on them. It is important to use a freshly plated MEF feeder layer when thawing cells as the colonies often do not reach an appropriate size for passaging until 10 12 days after the thaw.
When thawing a low passage vial of hES cells it is good practice to expand and freeze additional vials to maintain a stock of low passage cells for future culture and experiments.